Portfolio
Business Process Automation (BPA)

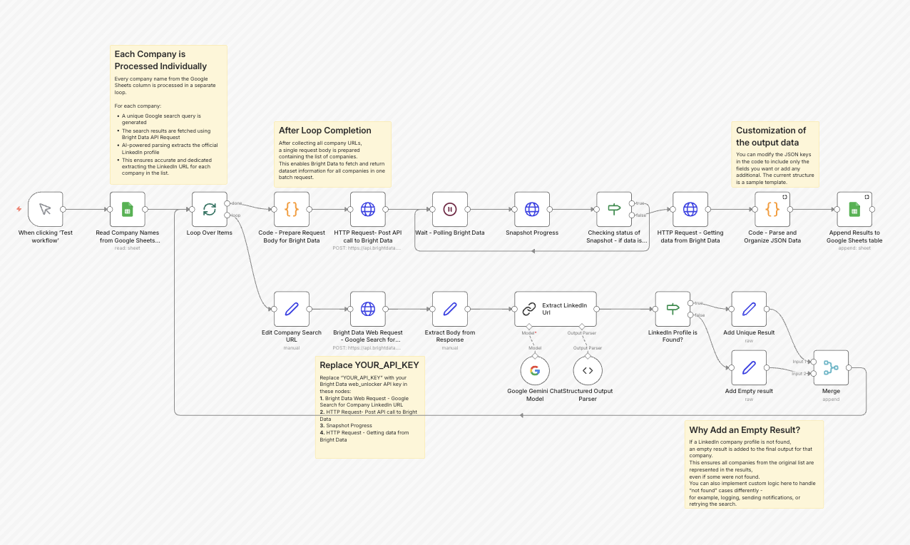
Automated LinkedIn Data Enrichment & Verification

Industry: B2B Sales / Market Research
Built for business development teams to validate official corporate profiles and enrich lead lists with deep firmographic data without manual searching.

Problem

The manual verification of corporate social profiles and data enrichment created significant sales bottlenecks and led to high data decay.
  • Verification Inaccuracy: Manually finding the correct "Official" LinkedIn page for companies with common names is slow and prone to error.
  • Anti-Bot Obstacles: Traditional scraping tools are frequently blocked by LinkedIn and search engines, preventing scale.
  • Stale Lead Data: Static databases often lack real-time company details such as current employee count, HQ location, or industry shifts.

Solution

The pipeline automates the entire verification and enrichment lifecycle, from raw company names to structured firmographic records.
  • Automated SERP Scraping: Deployed an n8n workflow that generates targeted search queries and uses Bright Data Web Unlocker to bypass bot protections.
  • AI Profile Verification: Integrated Google Gemini to analyze search results and intelligently isolate the correct official URL while filtering out noise.
  • Deep Firmographic Enrichment: Automated bulk queries to the Bright Data Dataset API to retrieve real-time company size, industry, and headquarters data.
  • Data Normalization: Utilized a Python layer to clean and format enriched records, ensuring schema consistency before final export.

Tech Stack

  • Automation: n8n.
  • Scraping & Data: Bright Data (Web Unlocker & Dataset API).
  • AI Engine: Google Gemini.
  • Data Processing: Python and Google Sheets.

Results

  • Data Integrity: Replaced manual research with an AI-vetted verification process, ensuring 100% profile accuracy.
  • Operational Scale: Enabled the enrichment of thousands of records simultaneously, a task that would take weeks manually.
  • Enhanced Sales Intelligence: Provided teams with real-time, deep-firmographic insights for more targeted outbound campaigns.
  • Cost Efficiency: Optimized API usage by only enriching verified URLs, reducing waste on dead-end leads.